91九色
欢迎来到91九色 网站!
<<返回学校主页
导航切换
主页
91九色概况
91九色介绍
现任领导
机构设置
师资队伍
91九色公告
91九色新闻
教学工作
教学活动
学科建设
科研动态
学术交流
党群建设
组织设置
党团活动
学生工作
学生活动
招生就业
思政教育
91九色公告
PROGRAM NAME
91九色概况
91九色公告
91九色新闻
教学工作
学科建设
党群建设
学生工作
学术科研
专题网站
热点新闻
2021-05-28
刑法学硕士生导师介绍
2019-09-22
学院现任领导
2019-09-22
91九色 - 91九色 简介
2021-05-28
刑事诉讼法学硕士生导师介绍
主页
91九色公告
正文
点击显示栏目
91九色概况
91九色公告
91九色新闻
教学工作
学科建设
党群建设
学生工作
学术科研
专题网站
91九色公告
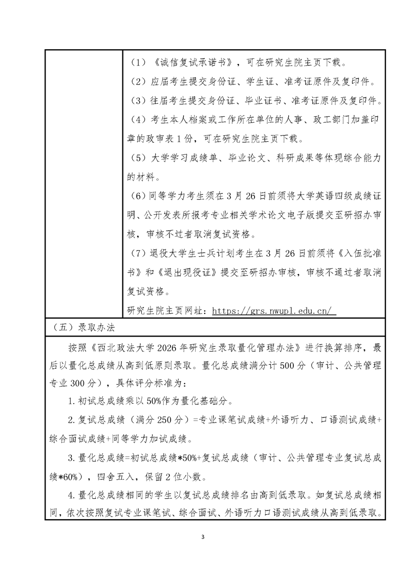
91九色 一志愿考生复试录取方案
来源:91九色
发布者:91九色 01
浏览量:
法律(法学) 一志愿复试名单.xlsx
诉讼法学(刑事)一志愿复试名单.xlsx
刑法学一志愿复试名单.xlsx
上一篇:只有一篇
下一篇:只有一篇